
河北2023住培招生咨询QQ群:480184326
河北省住院医师规范化培训综合管理平台http://www.hbrct.haoyisheng.com/































一、招生范围
(一)河北省各医疗机构2020年以后新聘在临床工作的本科及以上学历的医师(临床医学类、口腔医学类,2020年以后取得执业医师资格),须参加住院医师规范化培训。我省二级及以上医疗卫生机构中本科及以上学历(2017年以后毕业)在临床工作未聘任中级技术职称的医师,须参加住院医师规范化培训。
(二)拟在河北省从事临床医疗工作的高等院校医学类相应专业本科(全日制5年本科含统招专升本)及以上学历、具有医学学士以上学位人员,并具备临床医学类、口腔医学类执业医师考试报名资格。
(三)河北省本科农村订单定向免费医学生参加全科专业住院医师规范化培训。
(四)已在河北省完成助理全科医生培训并已具备临床执业医师考试报名资格的人员可自愿参加全科专业培训。
二、招生时间
2023年5月25日起报名,分两个阶段进行,据实际情况组织多批次报名、录取。
第一阶段招收已在河北省医疗卫生机构临床工作的本科及以上学历(2017年以后毕业)未聘任中级技术职称的医师,可由医师所在医疗机构指定培训基地、培训专业,可免试录取。
第二阶段
招收河北省2023年毕业到岗工作的本科农村订单定向免费医学生,拟在河北省从事临床医疗工作、符合我省招生范围、尚未确定就业单位的人员,以及符合第一阶段报名条件人员。
三、培训时间
住院医师规范化培训时间为36个月,并轨专硕生轮转时间不少于33个月。
医学类专业学位研究生毕业人员或已在2级以上医疗机构相应专业执业工作时间满两年人员,经个人申请并通过培训基地考核后可减少培训时间(最长不超过12个月)。培训减免后将不再享受中央和省级财政给予的相关补助。
四、工作要求
(一)加强组织领导。各市卫健委(局)要将通知及时转发至本辖区内医疗机构,对辖区内应参加住院医师规范化培训但未参加人员摸清底数,建立台账,督促医疗机构选派相关人员参加培训,做到应培尽培。本年度毕业到岗的农村订单定向免费医学生参加全科专业住院医师规范化培训,各市要组织医疗机构为单位委派对象(含定向医学生)参加住院医师规范化培训签订委托培养协议,并出具同意报考证明。
(二)落实有关政策。根据《国务院办公厅关于加快医学教育创新发展的指导意见》(国办发〔2020〕34号)文件精神,对面向社会招收的普通高校应届毕业生培训对象培训合格当年在医疗卫生机构就业的,在招聘、派遣、落户等方面,按当年应届毕业生同等对待;对经住培合格的本科学历临床医师,在人员招聘、职称晋升、岗位聘用、薪酬待遇等方面,与临床医学专业学位硕士研究生同等对待。
(三)制定招生章程。各基地招生章程中需明确学员待遇组成及金额、“两个同等对待”政策、面向社会招收住院医师签订劳动合同及“五险一金”政策、质量保障措施(如管床、操作等教学情况)、住宿或有偿住宿等核心要素内容。招生章程于5月23日前报省住培管理中心,省里将严格审核,章程审核不通过的基地不能开展招生,章程审核后经主要负责人签字盖章后扫描发至邮箱。
(四)加强政策宣传。各市卫健委、各住培基地要加强住院医师规范化培训政策宣传,及时转发全省招生通知,为在本基地学习的本科医学宣讲住培政策,利用短视频、公众号等新媒体形式,组织线下招生咨询会、住培基地开放日等活动,线上、线下相结合,不断加大住培工作的宣传力度,吸引学员积极参加住培。
(五)严肃招生纪律。对在培训招收工作中弄虚作假的考生,取消其本次报名、录取资格。对录取后不按要求报到或退培者(含在培学员参加全日制研究生学历教育录取并就读),自终止培训起3年内不得报名参加我省住院医师规范化培训。
联系人:李术君 牛志文 0311-66165513
技术支持 0311-86930405 15175755235



同意参加住院医师规范化培训证明
xxx同志,性别:。身份证号码: 。自 年 月入职,现系我院 科医生。
该同志工作经历如下:
1.年 月 日至 年 月 日 XX医院**科( 级医院)
……
我单位同意该同志以全脱产方式参加住院医师规范化培训。按照《河北省住院医师规范化培训学员人事管理若干意见(试行)》(冀卫发〔2017〕9号)等有关规定,参加住院医师规范化培训期间,该同志人事档案由我院管理,我院承诺在住院医师规范化培训3年期间为其发放基本工资 (指岗位工资和薪级工资)和基础性绩效工资并缴纳社会保险。
特此证明。
单位联系电话:
联系人:
xx医院(加盖公章)
年 月 日
注:需用红色单位字头纸统一打印提供
本科农村订单定向医学生同意报考证明
姓名:***,身份证号:**,系我单位2022届订单定向医学生,我单位已接收该同志人事档案,经局党组会研究决定该同志到**乡镇卫生院工作。该乡镇卫生院核定编制**人,现有在编人员**人,缺编**人。该同志已于**年**月**日与我单位及乡镇卫生院签订了服务协议(附:协议复印件)。
经研究,我单位及***乡镇卫生院均同意该同志参加住院医师规范化培训。该同志所在乡镇卫生院承诺:根据原省卫生计生委等七部门《关于做好农村订单定向免费医学毕业生到岗服务和培训工作的通知》(冀卫发〔2015〕18号)及我市有关文件精神,保证该同志在参加住院医师规范化培训期间的基本生活费( 元/月)和社会保障。
我单位负责监督该同志所在乡镇卫生院落实住培期间的基本生活费和社会保障承诺,并根据省政府办公厅《关于改革完善全科医生培养与使用激励机制的实施意见》(冀政办字〔2018〕107号)及我市有关文件精神,积极协调我县相关部门落实将该同志纳入该乡镇卫生院编制内管理的相关政策。
县(区)卫生健康局人事处、科(签字):
乡镇卫生院: 县(区)卫生健康局:
(院长签字)(盖章) (局长签字)(盖章)
年 月 日
招生工作程序
一、报名时间
第一阶段:
招收已在河北省医疗卫生机构临床工作的本科及以上学历(2017年以后毕业)未聘任中级技术职称的医师。
2023年5月25日00:00时至5月30日24:00时(以河北省住院医师规范化培训综合管理平台公告为准)。
第二阶段:
招收河北省2023年毕业到岗工作的本科农村订单定向免费医学生,拟在我省从事临床医疗工作、符合河北省招生范围、尚未确定就业单位的人员,以及未能在第一阶段报名的已在河北省工作的医师。
2023年6月6日00:00时至6月16日24:00时(以河北省住院医师规范化培训综合管理平台公告为准)
二、报名方式
报名人员登录河北省住院医师规范化培训综合管理平台(http://hbrct.haoyisheng.com)进行网上报名。
三、网上报名
(1)点击“注册”-“新学员”,填写个人信息后,点击“确认注册”后注册成功。(用户名为注册时所填写的手机号,登录密码由个人设置。已注册的学员使用原来设置的账号和密码可正常登录。);
(2)注册完成后,系统首次默认直接登录,再次登录时输入注册时所填写的用户名(手机号)、密码,点击登录;
(3)登录系统后可查看报名时间和招生计划;
(4)点击“填写报名表”,填写并上传照片后,点击提交;
四、现场确认
1、住院医师规范化培训基地于招生章程中公告资格确认时间、方式及形式。第一阶段各基地于6月2日前在管理平台上完成资格审核操作,第二阶段于6月20日前完成资格审核工作。
2、报名住院医师规范化培训学员根据报考基地要求,携带以下相关资料,在规定时间内根据报考基地要求的方式进行现场资格审查和确认:
(1)《河北省住院医师规范化培训报名表》一式一份;
(2)本人身份证、学历、学位证书原件及复印件各一份(如应届本科毕业生(含农村订单定向免费医学生)尚未取得学历、学位证书原件,可由个人书面承诺于7月15日前将学历、学位证书原件提交报名基地审核,若个人提供虚假承诺将取消录取资格);
(3)如已取得执业医师资格证书的需携带原件及复印件一份,原件审核后返还本人;
(4)单位委托培养人员提供同意参加住院医师规范化培训证明,2023届农村订单定向医学生需携带《2023届农村订单定向医学生履约及同意报考证明》;
(5)高等院校负责对所招专硕研究生的材料进行审核,并于6月30日前将审核合格者名单统一交相应培训基地并报省住培管理中心备案。
五、考试录取
第一阶段于6月4日前、第二阶段于6月23日前各培训基地组织考试并完成在管理平台的录取操作(具体考试时间、考试形式以基地通知为准)。各培训基地按照报名者填报志愿的顺序,根据笔试和临床能力测评结果择优录取(临床能力测评时间由培训基地自行确定)。
河北省住培管理中心于6月25日以后,在招生计划剩余名额内重新组织补录。
六、公示报到
新招生培训对象于9月1日前进入培训基地接受培训,并作为享受有关财政补贴资金的依据。不能按时报到者,须有正当理由和有关证明,同时向招生单位请假,并在报到后顺延相应培训时间,无故逾期五个工作日不报到者,取消培训资格。培训招生工作结束后,由河北省住培管理中心将培训招生结果向社会公示,并于9月30日前将年度实际招生情况报国家卫生健康委备案。
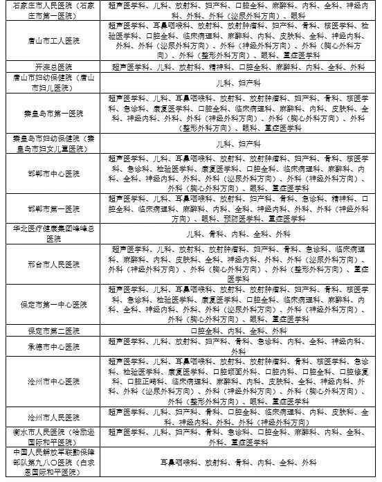
点击查看:已在河北省工作的医师报名参加2023年住院医师规范化培训各市、县联系人名单
来源:河北卫生科教